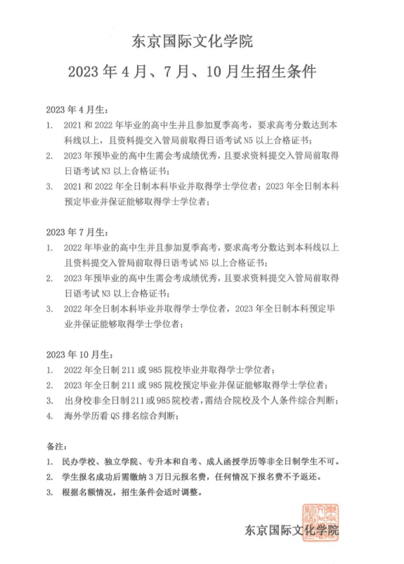
最近,东京国际文化学院公开了2023年4月、7月、10月生的招生条件,具体如下图:

东京国际文化学院
东京国际文化学院于1986年建校以来,迎来了诸多怀揣梦想的学子,并且成功升入一流名牌大学、研究生院。学校位于东京都新宿区,拥有3个校区,学校定员约800名。在东京国际文化学院,学生以“冲刺名牌大学”为座右铭,为考入理想的大学、研究生院日复一日刻苦学习。
在东京国际文化学院,教职员工一起为每一位留学生提供学习上、生活上的指导和帮助,不断调整、改革学校体制,以使学生安心备考、学习,同时为每位留学生能够度过充实、舒心的留学生活而不断努力。并且,学校教学经验丰富的教职员工为实现学生理想,为使学生更贴近目标院校,采用独创的教学计划以及自编教材,给予学生细致的升学指导。
东京国际文化学院的教育理念及目标是开阔学生眼界、提高学生自身素养,把学生培养成不仅能够在日本,还能活跃在国际社会的高端人才。

学校特色
1.针对大学, 大学院进行升学指导
除通常的日语课程之外,学校进行一年2次的日本留学考试对策课程和日语能力考试对策课程,以及实施为升学考生开设的升学面谈和小论文对策等课程。
2.压倒性的一流大学升学率
大学升学考生中,近90%考入以东京大学为首的高偏差值一流大学。
3.优秀的教师进行全方面的指导
教学经验丰富的老师采用直接法,全面提高学生的听、说、读、写能力。
4.结合学生水平因材施教
为了避免出现班级授课内容与学生日语能力不符等状况,学校会通过入学考试、根据学生不同的日语程度,设置符合学生水平的初级、中级、高级班级。
5.充实的教学内容
精心设计能够让学生全面提高语法、作文、阅读、会话等能力的年度教学方案。
6.细致的升学指导
由知识经验丰富的教职员工耐心的对每个学生进行细致地专业升学指导。
课程设置
学校以大学、研究生院升学为目标,全体学生通过升学课程学习日语。入学时间分别为4月、7月、10月、1月,入学时,根据入学考试以及JLPT的成绩,组成适合学生日语水平的班级。并且,根据升学考试时间,开设留学考试对策班级、日语能力考试对策班级、大学升学班级、研究生院升学班级,采用符合学生需求的上课内容。
升学实绩


